竖中指躲不了赛后罚单!中国足协的处罚来了
竖中指躲不了赛后罚单!中国足协的处罚来了
北京时间4月3日,中国足协针对上周联赛的一些违纪行为开出罚单。
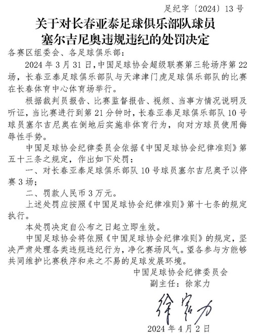
在中超联赛第3轮长春亚泰主场对阵天津津门虎的比赛进行到第20分钟,亚泰外援塞尔吉尼奥曾做了一次侮辱性手势,当时塞尔吉尼奥与津门虎后卫格兰特对抗后倒地,随后亮出中指。不过因为动作一闪而过,逃过了当值主裁马宁的法眼。所谓“躲得了初一躲不了十五”,塞尔吉尼奥被课以停赛3场+罚款3万的处罚。


北京国安在中超第3轮客战武汉三镇的比赛中未按照规定时间离开球队休息室进入比赛场地,被罚款4万元。据悉,国安晚了2分钟入场。

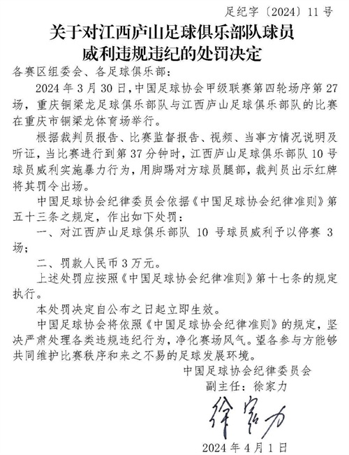
在中甲第4轮重庆铜梁龙对阵江西庐山的比赛中,第37分钟,江西庐山10号球员威利实施暴力行为,用脚踢对方球员腿部,当值裁判将其红牌罚下。针对这一行为,中国足协对其停赛三场,罚款3万。

扬子晚报/紫牛新闻记者 张晨瑆 张昊
校对 盛媛媛
-
- 日漫《火影忍者》高清1080p无水印壁纸,回忆杀快来pick!
-
2026-04-02 16:55:02
-
- 全国最高的五栋大楼
-
2026-04-02 16:52:48
-
- 恋爱三个月为什么容易分手?
-
2026-04-02 16:50:33
-
- 简阳市开展2022年退役军人相亲交友会
-
2026-04-02 16:48:19
-
- 高考英语第一次听说机考成绩明起可查
-
2026-04-02 16:46:05
-
- 福建为什么简称“闽”你真的知道吗?#北京#福建#家长#宝宝
-
2026-04-02 16:43:50
-
- SALOMON萨洛蒙——商业美学
-
2026-04-02 16:41:37
-
- “墓碑四不立,立后人丁散”,具体是哪四不立?立墓碑有啥讲究?
-
2026-04-02 16:39:21
-
- 速记单词60秒crime
-
2026-04-02 16:37:07
-
- 倾尽一生,去爱你。。。
-
2026-04-02 16:34:52
-
- 今晚!地铁9号线上海松江站站加开定点加班车
-
2026-04-02 16:32:38
-
- 感恩节手抄报大全,画面精美,内容丰富
-
2026-04-02 16:30:23
-
- 今年高招,河南5类考生可享加分政策
-
2026-04-02 10:28:16
-
- 湖北恩施:“合拢宴”迎新春
-
2026-04-02 10:26:02
-
- 渣男最常用的7个微信昵称
-
2026-04-02 03:52:28
-
- 你的名字高清壁纸->甜甜的恋爱
-
2026-04-02 03:50:14
-
- 墨西哥大毒枭古斯曼被判终身监禁 罚款126亿美元
-
2026-04-02 03:48:00
-
- 美国Mk 47榴弹发射器
-
2026-04-02 03:45:45
-
- 加盟老北京智能糖画机怎么样?流动经营满城收钱
-
2026-04-02 03:43:31
-
- 贩卖假药如何量刑?
-
2026-04-02 03:41:17



22年林立衡丈夫张清林病逝,终年80岁,副总理陶铸之女送去了花圈
《越狱》演员大变样(2005-2024),时隔多年,男主现状让人惋惜